工具技术
2025年12月9日大约 5 分钟
工具技术
数据收集
- 头脑风暴:是一种用来产生和收集对项目需求与产品需求的多种创意的技术。
- 访谈:是通过与干系人直接交谈,来获取信息的正式或非正式的方法。
- 焦点小组:是召集预定的干系人和主题专家,了解他们对所讨论的产品、服务或成果的期望和态度。由一位受过训练的主持人引导大家进行互动式讨论。
- 问卷调查:是指设计一系列书面问题,向众多受访者快速收集信息。
- 标杆对照:将实际或计划的产品、过程和实践,与其他可比组织的实践进行比较,以便识别最佳实践,形成改进意见,并为绩效考核提供依据。标杆对照所采用的可比组织可以是内部的,也可以是外部的。
- 亲和图:用来对大量创意进行分组的技术,以便进一步审查和分析。
- 思维导图:把从头脑风暴中获得的创意整合成一张图,用以反映创意之间的共性与差异,激发新创意。
- 名义小组:是用于促进头脑风暴的一种技术,通过投票排列最有用的创意,以便进一步开展头脑风暴或优先排序。
- 观察和交谈:是指直接察看个人在各自的环境中如何执行工作(或任务)和实施流程。
- 引导:引导与主题研讨会结合使用,把主要干系人召集在一起定义产品需求。研讨会可用于快速定义跨职能需求并协调干系人的需求差异。
- 系统交互图:是对产品范围的可视化描绘,可以直观显示业务系统(过程、设备、计算机系统等)及其与人和其他系统(行动者)之间的交互方式。
- 原型法:是指在实际制造预期产品之前,先造出该产品的模型,并据此征求对需求的早期反馈
数据分析
- 备选方案分析: 用于在出现偏差时选择要执行的纠正措施或纠正措施和预防措施的组合。
- 成本效益分析:有助于出现偏差时确定最节约成本的纠正措施。
- 挣值分析:对范围、进度和成本绩效进行了综合分析。
- 根本原因分析:关注识别问题的主要原因,它可用于识别出现偏差的原因以及项目经理为达成项目目标应重点关注的领域。
- 趋势分析:根据以往结果预测未来绩效,它可以预测项目的进度延误,提前让项目经理意识到,按照既定趋势发展,后期进度可能出现的问题。
- 偏差分析:审查目标绩效与实际绩效之间的差异(或偏差),可涉及持续时间估算,可以在每个知识领域,针对特定变量开展偏差分析。
- 敏感性分析有助于确定哪些单个项目风险或不确定性来源对项目结果具有最大的潜在影响。
数据表现
- 流程图:也称过程图,用来显示将一个或多个输入转化成一个或多个输出的过程中,所需步骤顺序和可能分支。
- 逻辑数据模型:把组织数据可视化,用业务语言加以描述,不依赖任何特定技术。
- 矩阵图:在行列交叉的位置展示因素、原因和目标之间的强弱关系。
- 思维导图:是一种用于可视化组织信息的绘图法
- 亲和图 用来对大量创意进行分组的技术,以便进一步审查和分析。
- 逻辑数据模型:把组织数据可视化,用业务语言加以描述,不依赖任何特定技术。
核对单-制订项目管理计划: 很多组织基于自身经验制定了标准化的核对单,或者采用所在行业的核对单。可以指导项目经理制订计划或帮助检查项目管理计划是否包含所需的全部信息
滚动式规划-定义活动: 是一种迭代式的规划技术,即详细规划近期要完成的工作,同时在较高层级上粗略规划远期工作。它是一种渐进明细的规划方式,适用于工作包、规划包
面向X的设计 ——管理质量
第10章项目进度管理
排列活动顺序
六标时网络图
箭线图、ADM、双代号网络图、活动箭线图
提前量与滞后量
提前量相对于紧前活动,紧后活动可以提前的时间量,一般为负值
滞后量先对于紧前活动,紧后活动可以推迟的时间量,一般为正值

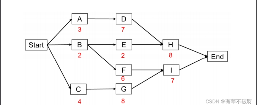
单代号网络图
除了首尾,每个活动编号一个方框,再用剪线根据紧前活动关系把每个方框连起来,最后再在每个活动方框标上活动时间

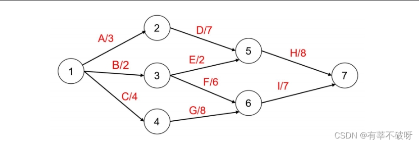
双代号网络图
活动方框变成了步骤圆圈,每条箭线变成了活动编号,画图关键,把紧前关系放在箭线上,例如H、I活动的线是分别来自于DE、FG;最后在每条箭线上标注活动编号与它的活动时间
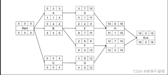
6时标网络图(7格图)
这个就是把单代号图中的每个方格换成7格图,分清楚7格图中需要填写的6个数据即可,先填写活动历时,确定好关键路径和总时间后然后采用倒推的方式,填写另外5个数。
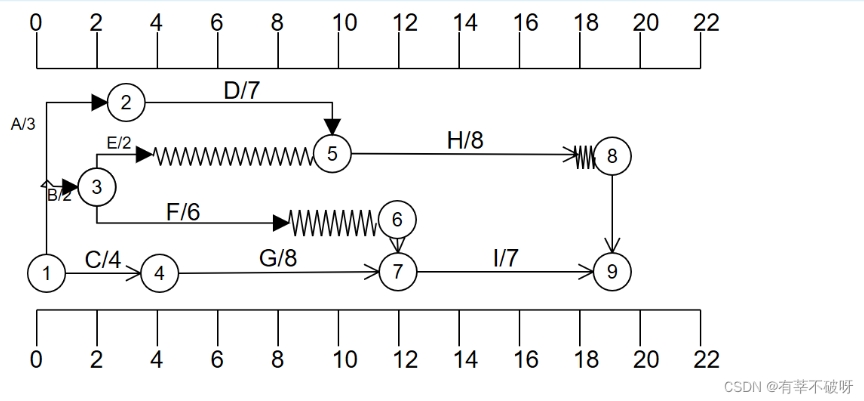
双代号时标网络图
是把双代号图加上上下两个时间刻度,围绕关键路径将其他活动根据时间情况进行画图,非关键路径上的活动时间差用波浪号连接,最后在活动箭线上标注活动名称及活动历时
双代号时标网络图中,波形线=自由时差
